一.学校介绍
无锡太湖学院是经国家教育部批准建立的全日制、综合性、多学科的本科高校,是江苏省唯一一所规范“转设”、江苏省教育厅、无锡市政府重点共建的本科高校。2017年被批准为硕士学位授予权立项建设单位。学校荣获“全国五一劳动奖状”、“全国优秀科普教育基地”、“中国产学研合作创新示范基地”、“全国创新创业教育示范院校”、“江苏省教育工作先进集体”、“江苏省高校先进基层党组织”、“江苏省文明单位”和“江苏省平安校园示范高校”等30多项国家、省、市级荣誉称号。学校在教育部“高校党建质量提升攻坚行动发布会”上作优秀典型发言。学校当选为中国民办教育协会副会长、全国非营利性民办高校联盟副主席、江苏省民办教育协会会长、江苏省高等教育学会副会长单位。
学校设有物联网工程学院、智能装备工程学院、智能建造学院、商学院、会计学院、艺术学院、外国语学院、健康与护理学院、苏格兰学院等18个教学单位,涵盖工、经、管、艺、医、文等6个学科门类,面向全国各省、市招生。学校实施“强师工程”,从海内外高薪引进大批学科带头人和中青年学者。学校办学国际化,同美国、英国、加拿大、澳大利亚等国联合办学,培养大批有国际竞争力的复合型、创新型人才,学校办学20年,已培养16届本科毕业生,平均就业率达98%。
二、招生录取
1.在江苏省教育考试院监督下,按照“公平、公正、公开”的录取原则,实施远程网上录取。在江苏省教育考试院规定的投档比例范围内,对进档考生从高分到低分顺序进行录取。经江苏省教育厅批准后将《录取通知书》发放到推荐学校,由推荐学校将录取通知书送达被录取考生。
2.对考生身体健康状况要求,按《普通高等学校招生体检工作指导意见》执行。学生入学后需进行体格检查,体检异常者按有关规定处理。
3.其它事项:选拔对象、报考资格,报名地点、时间,考试科目、时间均按江苏省教育厅统一部署执行。
4.收费标准:按照省物价部门规定的标准收费(具体学费标准见招生计划表)。
三、学生培养
1.江苏省教育厅对录取结果进行审核和注册,并办理相关学籍变更手续。被我校录取的“专转本”学生,由学生所在推荐学校负责办理转出手续,并提供学生的档案等相关材料;学生凭录取通知书和专科毕业证书等材料按时到我校办理入学手续,未取得专科毕业证书的“专转本”学生,我校不予办理入学手续和学籍注册。“专转本”学生不得转专业和转学。
2.“专转本”学生统一转入我校本科三年级学习,独立设置培养方案,单独编班。
3.根据教育部和江苏省教育厅有关文件规定,“专转本”学生入学后享受无锡太湖学院其他本科生的待遇,学生修完教学计划规定的全部课程且成绩合格,颁发无锡太湖学院毕业证书;符合学士学位授予条件者,授予无锡太湖学院学士学位证书。“专转本”学生毕业证书、学位证书内容按照国家规定填写。
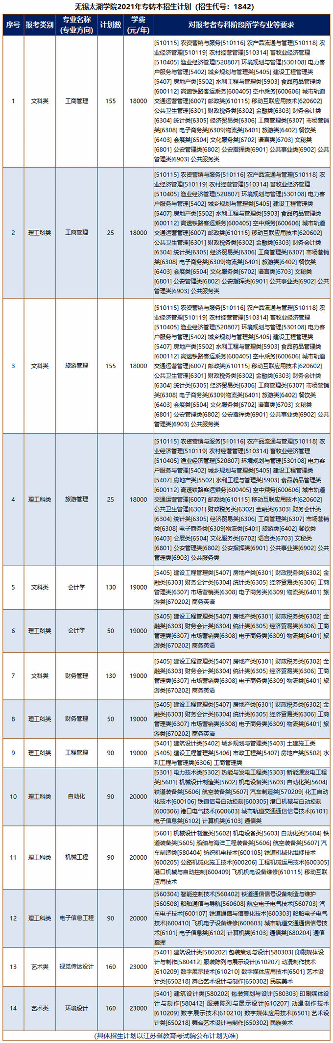
四、招生计划

五、专业介绍
专业名称:工商管理
培养目标:培养掌握管理学、经济学的基本原理和现代企业管理知识;掌握工商企业的定性和定量分析技能;熟悉企业管理方针、政策和法规以及国际企业管理惯例与规则,具备经济、管理、统计、法律、大数据处理、办公应用软件操作等方面的知识与技能,并具有较强的语言与文字表达、人际沟通及分析和解决企业实际管理问题能力的人才。
就业方向:毕业生可在制造业、服务业、零售业等行业和行政部门从事行政管理、管理咨询、营销、策划等相关管理工作。
核心课程:管理学、应用统计学、西方经济学、市场营销学、人力资源管理、组织行为学、生产与运营管理、企业战略管理、企业并购与管理、企业领导学。
授予学位:管理学学士
专业名称:旅游管理
培养目标:培养掌握旅游管理学科的理论知识和解决旅游管理实际问题的实务能力;熟悉旅游业发展方针、政策和法规及旅游业发展趋势;并具备较高的外语水平、良好的人际沟通能力、旅游从业人员良好的职业素养、市场服务意识、团队精神和创新创业精神的人才。
就业方向:毕业生可在高星级酒店、国际旅行社、大型旅游景点景区和旅游管理部门从事管理工作以及旅行社海外领队、景区规划和管理等相关工作。
核心课程:管理学、西方经济学、旅游学概论、旅游规划与开发、旅游市场营销、旅游经济学、饭店管理、旅行社管理、旅游目的地管理、旅游消费者行为、会展服务与管理。
授予学位:管理学学士
专业名称:会计学
培养目标:培养学生适应市场经济建设需要,具备人文素养、科学精神和诚信品质,掌握会计、管理、经济、法律和计算机应用等知识,具有较强的会计实务操作、会计职业判断及综合分析等应用技能,并具备国际视野和创新意识,成为高素质应用型专门人才。
就业方向:毕业生可在中外企业、会计师事务所、银行及行政事业单位等从事会计、税务及外贸会计等相关专业性工作。
核心课程:管理学、微观经济学、基础会计、中级财务会计、成本管理会计、财务管理、税法、会计信息系统、高级财务会计、审计学。
授予学位:管理学学士
专业名称:财务管理
培养目标:以公司财务管理为主导,以资本筹集、规划及增值为中心,紧紧围绕“财务报表编制与分析”、“财务预决策”、“投融资管理”、“纳税筹划”、“公司财务管理”等实际问题,培养基础理论扎实、专业实践操作能力强、掌握创新创业核心能力,并具备从事投融资管理、风险控制、资本运营等领域的管理和咨询工作能力的人才。
就业方向:毕业生可在各类工商企业、事业单位、政府部门、跨国公司、银行、投行、证券公司等企事业单位从事财务或其他经济管理等相关工作。
核心课程:微观经济学、管理学、基础会计、中级财务会计、管理会计(双语)、成本会计、财务管理、财务分析、公司战略与风险管理、高级财务管理。
授予学位:管理学学士
专业名称:电子信息工程
培养目标:本专业是“教育部--中兴通讯ICT产教融合创新基地”示范专业,与中兴通讯公司联合培养具备扎实的电信系统规划与设计、运营与维护,智能产品设计与开发应用等工程能力,掌握信息领域的开发设计、测试与应用的基本方法,承担大数据、云计算、虚拟现实、人工智能的系统架构、产品分析、开发设计的应用型工程技术人才。
就业方向:可在智能终端、电信网络服务、集成电路、大数据与信息融合等行业的产品设计、系统集成、安装调试等岗位就业,可报考机关事业单位,考研或出国深造。
核心课程:电路理论、电子技术、信号与系统、数字信号处理、数据库应用技术、虚拟化技术、大数据与云应用等。
授予学位:工学学士
专业名称:自动化
培养目标:依托本校“江苏省物联网应用技术重点建设实验室”、“GE先进控制实验室”,培养具备扎实的自动控制理论、电机与运动控制等理论知识与工程应用能力,能够在工业、国防及交通运输等领域从事电气自动化、运动控制、过程控制、智能装备、机器人等应用领域的工程设计、技术开发、系统运行管理与维护等岗位的应用型工程技术人才。
就业方向:毕业生可在自动化领域中的控制电器、自动化仪表、电力设备、智能测控设备、工业物联网、工业机器人等应用领域的企事业单位从事设计制造、开发应用、设备维护和技术管理等工作。
核心课程:电路理论、数字电子技术、模拟电子技术、电机与拖动、自动控制原理、电力电子技术、电气控制与PLC应用、运动控制系统、过程控制系统、机器视觉与人工智能等课程。
授予学位:工学学士
专业名称:机械工程
培养目标:培养学生掌握专业知识和智能制造先进技术,具备产品设计开发、生产管理和科研能力以及获取信息、分析解决工程问题的能力;掌握智能制造、3D打印和模具设计等先进技术的应用型工程技术人才。
专业方向:(1)模具;(2)智能制造技术;(3)3D打印技术。
就业方向:毕业生可在国内外专业相关的企业从事产品设计、开发与研究等工作,可从事项目管理、生产管理等工作,可报考公务员、攻读研究生。
主修课程:工程图学、力学、电工与电子学、机械原理、机械设计、机械制造技术基础、机器人技术、智能控制技术、3D打印装备与工艺、冲压工艺与模具设计等。
授予学位:工学学士
专业名称:工程管理
培养目标:培养掌握管理学与经济学理论以及工程与法律等知识,具有良好的国际视野、宽广的专业知识,较强的工程项目决策与评价、施工与组织、造价与招投标咨询、项目全过程管理等方面的工程实践能力,良好的创新创业、价值判断以及终身学习能力,具备注册建造师、注册造价师、注册监理工程师的潜质,在土木工程领域“精管理、会施工、懂经济”的复合型专业人才。
就业方向:毕业生可在土木工程及其他工程领域从事工程咨询、工程招投标、施工管理、合同管理、工程造价、工程监理、项目开发与经营等技术与管理工作。
核心课程:项目决策与评价、土木工程施工与组织、工程项目管理、工程合同管理、工程经济学、工程估价、建设法规、建筑结构、房屋建筑学、管理学。
授予学位:管理学学士
专业名称:视觉传达设计
培养目标:培养具备视觉传达设计相关的广告设计、包装设计、品牌形象设计、新媒体设计等理论知识和计算机辅助设计技能,具有丰富的人文社会科学知识和较好的审美能力,较强的设计实践制作能力,熟悉项目运作流程,突出的创新能力和表达能力,视野开阔,善于沟通合作的应用型创意设计人才。
就业方向:毕业生可在广告公司、设计公司担任平面设计师;在电视台、出版社、大型网站等媒体单位担任美术编辑;在企事业单位的策划部门担任平面设计师、交互界面设计师、展示设计、文创品设计、品牌策划与执行等方面工作。
核心课程:信息可视化设计、印前技术、包装设计、品牌形象设计、书籍装帧设计、展示设计、广告设计、交互设计。
授予学位:艺术学学士
专业名称:环境设计
培养目标:培养掌握扎实的建筑、环境设计等理论知识,具有较强手绘、计算机多媒体的综合设计表达能力,综合把握环境设计和市场需求诸要素的基础上进行项目策划实践等应用能力,具有创新创业能力和国际视野的应用型专门人才。
就业方向:毕业生可在室内设计公司、展览展示设计公司、园林景观设计企业、建筑装饰工程公司等设计单位从事相关工作。
核心课程:建筑制图、建筑材料与装饰、外国建筑史、中国建筑史、展示设计、建筑空间设计、居住空间室内设计、餐饮空间室内设计、公共空间室内设计、景观设计、城市公共环境设计等。
授予学位:艺术学学士
学校地址及联系方式:
地址:无锡市钱荣路68号
邮编:214004
学校网址:http://www.wxu.edu.cn/
咨询电话:0510-85503999、85509888
监督电话:0510-85503261