当前位置: 首页 · 通知公告 · 正文

通知公告

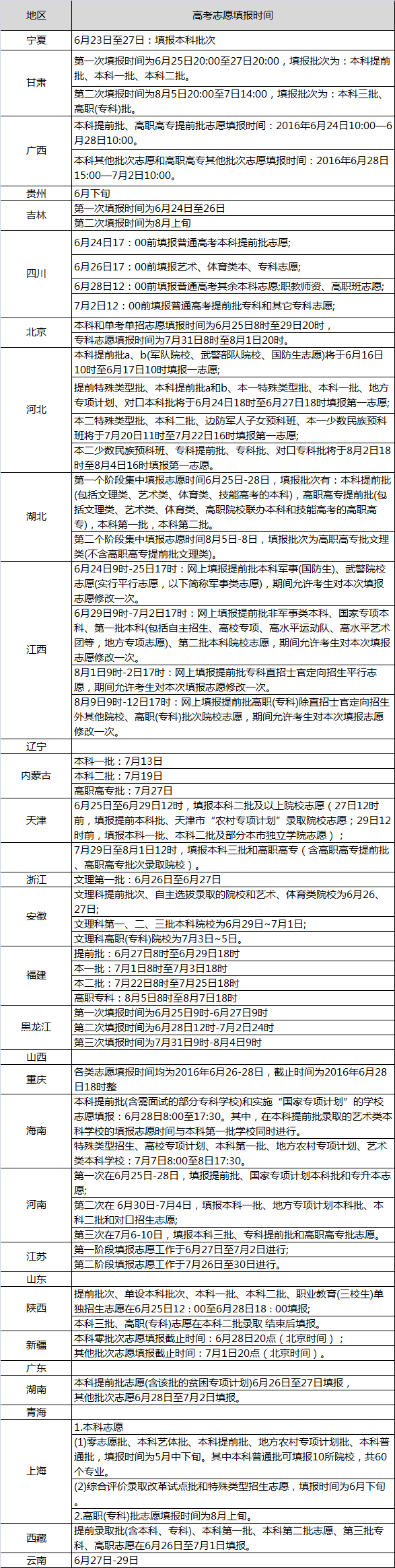
全国各地2016年高考志愿填报时间汇总
发布日期:2016/06/15     点击量:

© Copyright 2025 无锡太湖学院 All Rights Reserved 邮箱:zb@wxu.edu.cn.