当前位置: 首页 · 招生问答 · 正文

招生问答

你校重点学科和热门专业是哪些?
发布日期:2025/06/13     点击量:

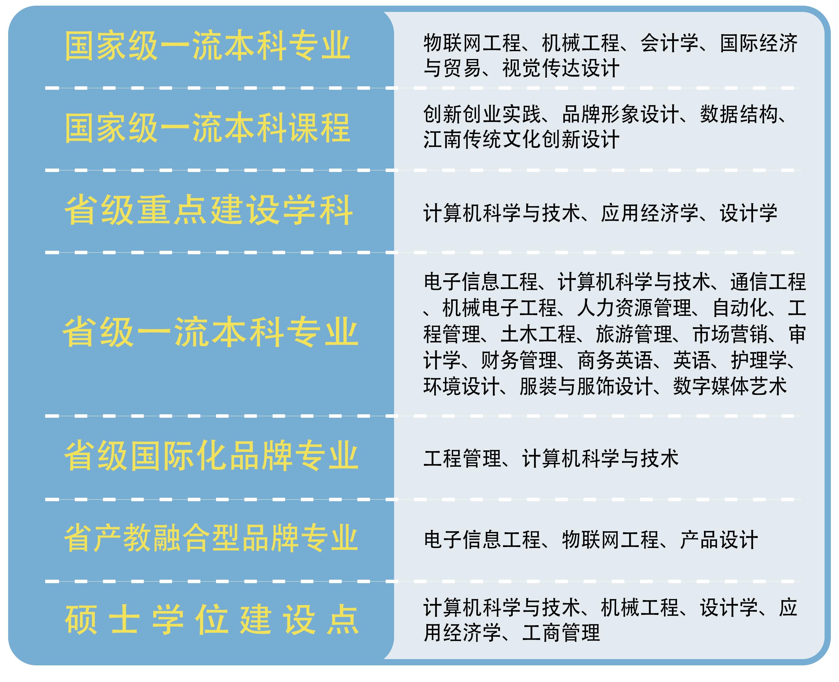
答:我校有物联网、集成电路、智能制造、智能建筑、生产性服务业、文化创意、健康护理七大专业群,拥有5个国家级一流本科专业,位居全国同类高校前列,获4门国家级一流本科课程,3个省级重点建设学科,18 个省级一流本科专业(具体见右上列表)。近年来新增了药学、人工智能、智能建造、集成电路设计与集成系统、数据科学与大数据技术等市场紧缺的热门专业。


© Copyright 2025 无锡太湖学院 All Rights Reserved 邮箱:zb@wxu.edu.cn.